skoda.virt.cz
stránky o vozech Škoda 105-136, Rapid, Garde a jejich předchůdcích
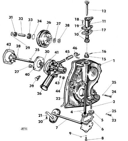
prsa motoru
10:09:28
17.08.2008
17.08.2008

choze
-> Bagrr - ten z řad plebejců: jj přesně tak jak řiká suri je tam odstřikovací kroužek
07:03:35
17.08.2008
17.08.2008

suri
-> Bagrr - ten z řad plebejců: odstrikovaci krouzek
07:01:22
17.08.2008
17.08.2008

suri
-> David29 - písař: 1000/110r do nejakeho roku a kila tam nemali guferoale remenicu s labiryntom
03:33:34
17.08.2008
17.08.2008

Bagrr- máma mele Emu
-> choze 16.08.08 23:36:25: co je pozice 10? to mi připadne jako by to bylo gufero

00:05:48
17.08.2008
17.08.2008

Tampajs
Já na 100vce gufero měl

23:36:25
16.08.2008
16.08.2008

choze
a druhá, hledal jsem ale gufero tam nikde neni taky mi to bylo divný, ale je to tak
23:35:24
16.08.2008
16.08.2008

choze
hodim sem nějý fotky, je to sice motor z erka ale myslim že byly podobný
23:25:40
16.08.2008
16.08.2008

choze
-> David29 - písař: no já si myslim že nic, nevim teda jak to je u 1000-ky, ale rozebíral jsem 100-kovej motor a žádný gufero tam nebylo, bylo mi to pravda nějak divný, ale bylo to tak.
23:23:30
16.08.2008
16.08.2008

David29
-> choze: Aha..a co tam bylo?
23:22:47
16.08.2008
16.08.2008

choze
-> David29 - písař: 1000 myslim neměla gufero na klice
23:17:23
16.08.2008
16.08.2008

David29
-> petr s: Co je na nich vlastně jinýho?
22:43:30
16.08.2008
16.08.2008

petr s
-> tasatunga: ne
22:37:01
16.08.2008
16.08.2008

tasatunga
Chci se zeptat.Jsou prsa motoru ze 120 stejný a tudíž záměnný s 1000???
